跳至主要內容
(08)721-1996
(08)733-1195
admin@ptcoc.org.tw
屏東市瑞華街125號
關於本會
本會簡介
組織章程
所屬公會
組織架構圖
現任理事長
理監事名錄
秘書處名錄
顧問團名單
諮詢顧問名單
歷屆理監事
最新消息與活動
最新消息
活動訊息
活動花絮
服務與資源
服務項目
文件下載
在地商家專訪
產業趨勢分析
經濟部國際貿易署
屏東縣政府社會處
台灣商會聯合資訊網
屏東縣政府城鄉發展處
經濟部中小及新創企業署
會員名錄
會員中心
會員登入
關於本會
本會簡介
組織章程
所屬公會
組織架構圖
現任理事長
理監事名錄
秘書處名錄
顧問團名單
諮詢顧問名單
歷屆理監事
最新消息與活動
最新消息
活動訊息
活動花絮
服務與資源
服務項目
文件下載
在地商家專訪
產業趨勢分析
經濟部國際貿易署
屏東縣政府社會處
台灣商會聯合資訊網
屏東縣政府城鄉發展處
經濟部中小及新創企業署
會員名錄
會員中心
會員登入
加入會員
最新消息
掌握商會最新動態、政策公告、產業資訊與重要通知。
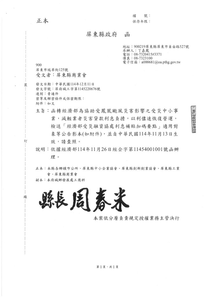
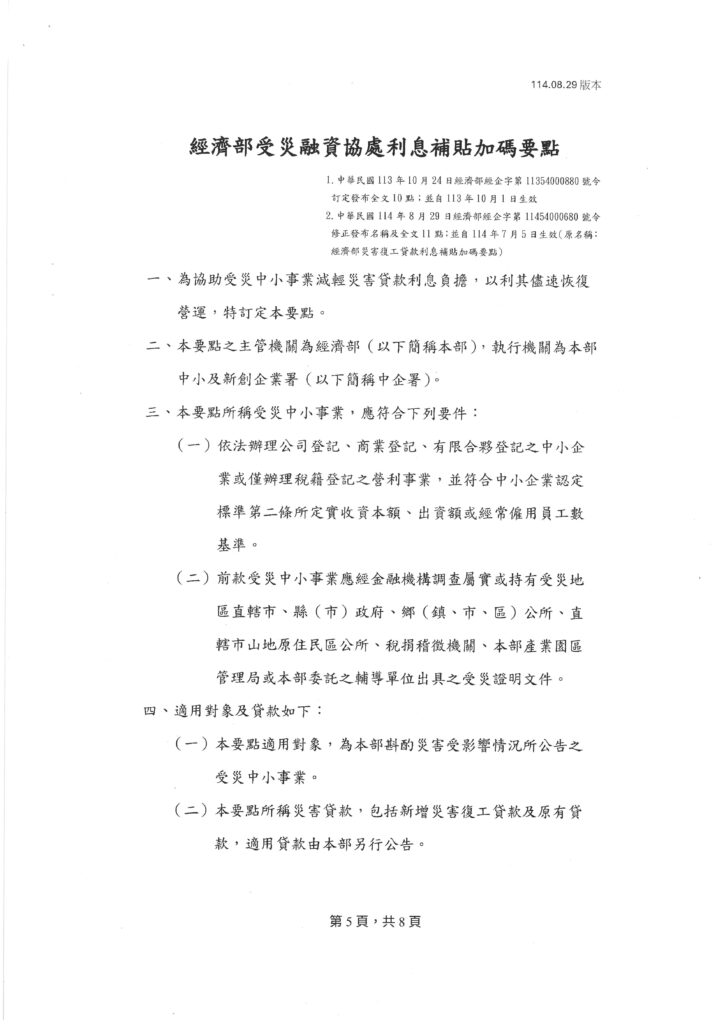
「經濟部受災融資協處利息補貼加碼要點」,適用對象等公告影本,自114年11月13日生效。/
2025-12-17
08:56
政策公告
目錄
上一頁
上一篇
經濟部產業發展署115年度「智慧雨林產業創生計畫-智慧商業服務領域(示範案及主題案)」補助計畫申請須知及徵案說明會場次資訊。(補助計畫請逕至經濟部中小及新創企業署網站下載https://www.sme.gov.tw/article-tw-2275-13798)(說明會屏東場諮詢窗口:張本杰0956300160)/
下一篇
「商品標示法」第6條第1項第4款及同法第12條所公告之特定商品標示基準規定解釋令。/
下一篇
準備好加入我們了嗎?
立即申請入會,開啟您的商業新篇章。
我們提供兩種簡易的申請方式,都會由人員主動聯繫,提供最貼心的服務。
加入官方LINE
填寫入會表單