跳至主要內容
(08)721-1996
(08)733-1195
admin@ptcoc.org.tw
屏東市瑞華街125號
關於本會
本會簡介
組織章程
所屬公會
組織架構圖
現任理事長
理監事名錄
秘書處名錄
顧問團名單
諮詢顧問名單
歷屆理監事
最新消息與活動
最新消息
活動訊息
活動花絮
服務與資源
服務項目
文件下載
在地商家專訪
產業趨勢分析
經濟部國際貿易署
屏東縣政府社會處
台灣商會聯合資訊網
屏東縣政府城鄉發展處
經濟部中小及新創企業署
會員名錄
會員中心
會員登入
關於本會
本會簡介
組織章程
所屬公會
組織架構圖
現任理事長
理監事名錄
秘書處名錄
顧問團名單
諮詢顧問名單
歷屆理監事
最新消息與活動
最新消息
活動訊息
活動花絮
服務與資源
服務項目
文件下載
在地商家專訪
產業趨勢分析
經濟部國際貿易署
屏東縣政府社會處
台灣商會聯合資訊網
屏東縣政府城鄉發展處
經濟部中小及新創企業署
會員名錄
會員中心
會員登入
加入會員
最新消息
掌握商會最新動態、政策公告、產業資訊與重要通知。
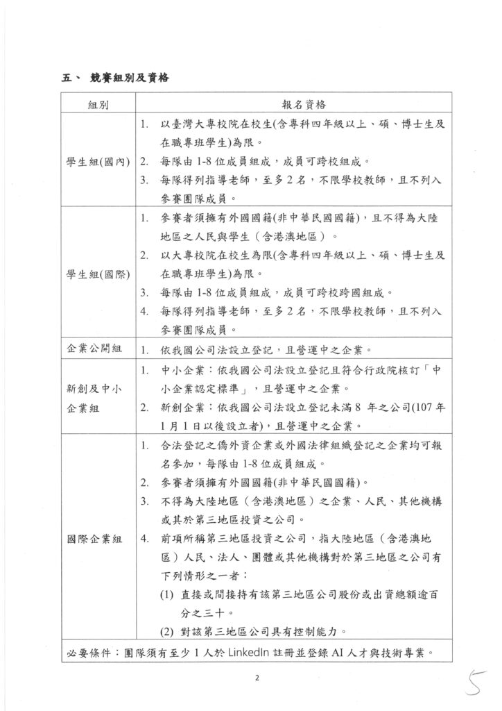
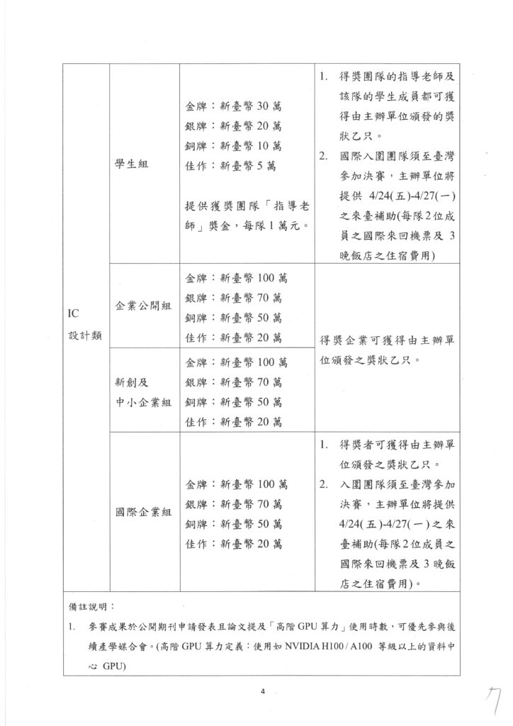
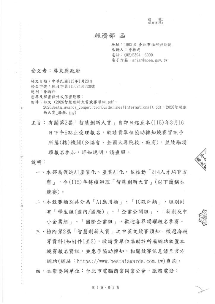
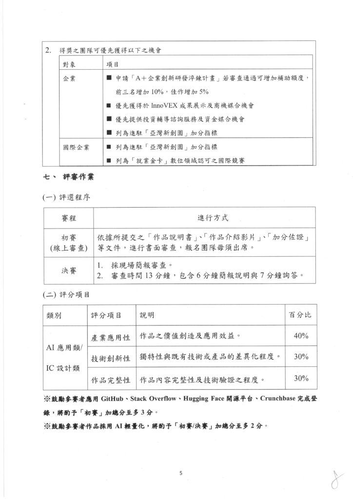
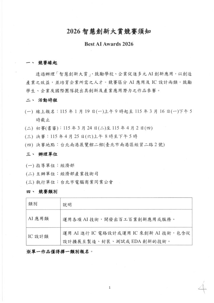
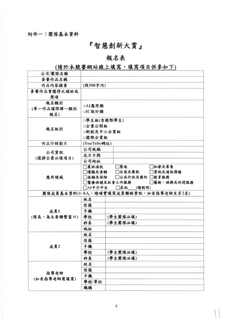
經濟部辦理第2屆「智慧創新大賞」,自即日起至115年3月16日下午5點止受理報名,請各單位踴躍報名參加。
2026-01-29
11:41
政策公告
目錄
上一頁
上一篇
經濟部中小及新創企業署修正「企業小頭家貸款要點」,並自即日生效。
下一篇
「受國際情勢及關稅衝擊影響製造業最低工資補貼作業要點」及補貼措施懶人包
下一篇
準備好加入我們了嗎?
立即申請入會,開啟您的商業新篇章。
我們提供兩種簡易的申請方式,都會由人員主動聯繫,提供最貼心的服務。
加入官方LINE
填寫入會表單